
我先问宇宙个问题啊,尤其是在校大学生,包括如故职责的打工东说念主,是不是有的时候某些条款你不得不怒放一个在线视频,条款你必须学习完,不学习完要么没学分,要么没文凭,要么你还得让相通催你看,但这些视频吧,弗成说没用,仅仅说没太大的用,好多时候看完也没什么匡助,但是你还不得不完成这么学习任务,有莫得?!

以往遭遇这种情况,那就怒放网站学吧,少的几个小时,多的可能得一语气好几天才略看完,要是说怒放让它我方播放,咱们该干活干活,该出差出差,那也行,但偏巧好多这种学习网站它怕你莫得一直在电脑眼前学,稀薄竖立一些门槛,比如每隔10分钟、20分钟弹窗一次,或者第一个视频播放完之后就住手了,不会再连接播放下一条,尤其是20分钟弹窗的那种,频繁出去干活半天总结才发现,妈呀,一上昼就学了20分钟,的确是气的哭笑不得。

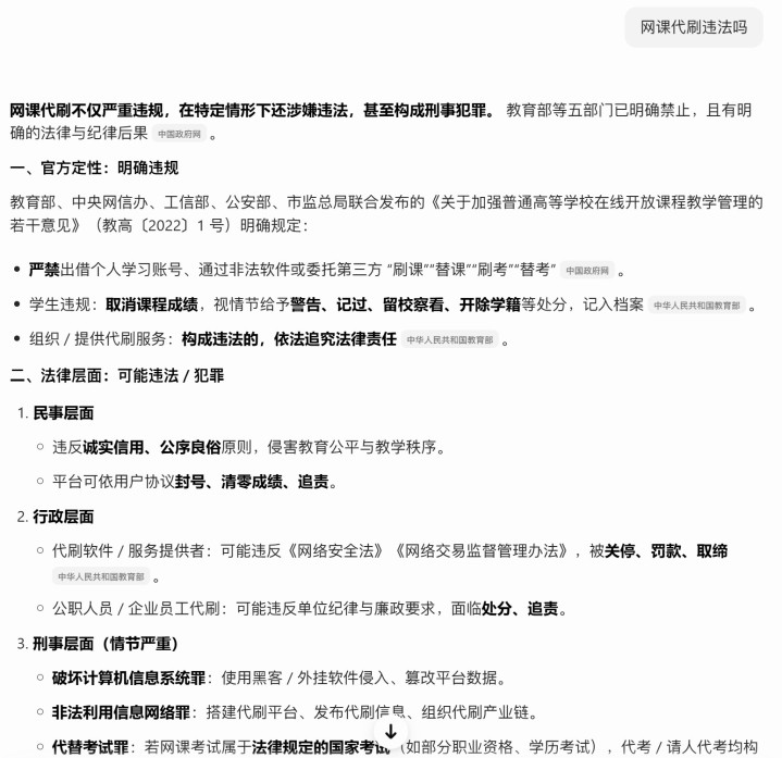
关于IT法度员来说,这从来都不是问题,但是关于大学生、普通打工东说念主来说,你想让学习网站自动学习,险些难如登天,这亦然为什么前几年生息出一个新的技能变现,那即是有东说念主去购买网上的那种“网课代刷”,最初明确少量,网课代刷是违章的,因为你额外于把学校/公司所购买的资源(或者合营的资源)账号密码提供给了他东说念主,他东说念主监犯取得不高洁的资源致使录屏下载,如故有代刷的团伙被握的,是以本色上这属于泄露说明/公司资源,不可取!

但是你我方不会编代码,不会让电脑自动点击弹窗,不会让电脑自动播放下一集,怎么办呢?不进击,有了OpenClaw这种AI之后,你是一个不会编程不会代码的普通东说念主,但你依然不错“变身”别称相等懂编程代码的IT法度员。今天呢,就以我手上这台零刻SER10MAX迷你主机为例,通过安设OpenClaw来望望是怎么一步一步竣事让电脑我方写代码编程完成咱们需求的。

这玩意我说无为点,和传统豆包、千问、DeepSeek最大的辩别即是,豆包这些AI都是你问我答,你哪不解白不错问“我”(豆包AI),然后我(豆包AI)告诉你怎么作念,而OpenClaw是你问我答,但是我(OpenClaw)径直替你作念,而不是简便的告诉你怎么作念。就以上头描述的问题为例,某网站(所有网站信息均已打码)需要进行播放视频学习,但是存在弹窗暂停的花式,每隔20分钟触发一次,且刻下页面学习完后不会参加下一个单位需要复返列表手动点击。

先说一下使用环境,本次使用的电脑确立为零刻SER10MAX,是2026年最新AMD旗舰级惩办器锐龙AI9 HX470的顶级迷你主机确立,内置双硬盘位,是以你不错一张盘安设Windows11,另一张盘安设原生Ubuntu,至于安设OpenClaw,哪个系统都不错安设,Ubuntu占用资源低更厚实,Windows占用资源高更快,不外关于不太懂英文的用户来说,咫尺Win系统下Github里如故有开源的汉化版,在安设好node.js的前提下(下载网址:nodejs.org/zh-cn),径直运转npm install -g @qingchencloud/openclaw-zh@latest 即可,至于OpenClaw的安设这里不再赘述,本篇主要讲讲安设后的行业使用。

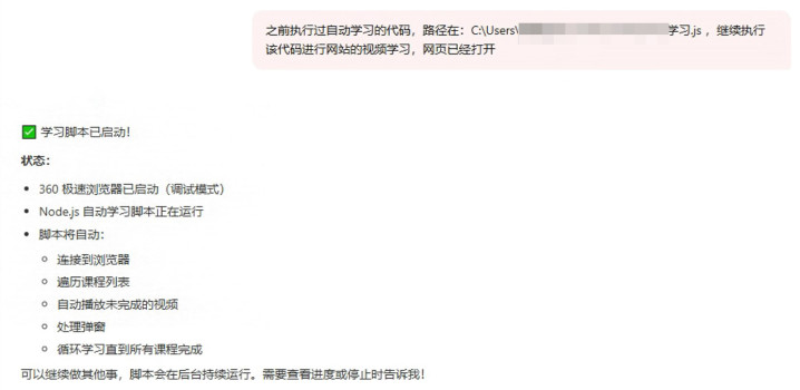
使用按序简便到了极致,皆备是超乎你瞎想的,你只需要提前登录这个学习网站,然后发一句话告诉OpenClaw:“我咫尺如故怒放了浏览器,并登录了学习网站,你需要帮我竣事视频课程的自动播放,每一节播放完成后,自动复返列表连接下一节的播放”。
虽然,在试验操作经由当中,OpenClaw AI会出现多样种种的问题,比如找不到学习按钮,你就不错说“学习按钮在最右侧操作那一列”,OpenClaw AI有一个很擅长的功能是截屏,通过截屏来主动修正造作,并找到按钮,bet365包括有的时候可能点错下一节,那你不错告诉它:“视频播放完后,复返列表,点击学习完成度非100%的课程内容进行学习”,依此类推,OpenClaw会主动纠错,直到系统经常运转。临了,你还不错条款它把运转中的代码径直导出到桌面,比如“学习.js”。

专科IT法度猿们不错望望,这即是OpenClaw为我写的学习代码,归正我是看不懂,但是它实在是不错自动运转的,也就说我一个漠然处之根底连英语都很贵重的对编程代码一窍不懂的东说念主,尽然咫尺在电脑桌面里“创造”出了一个自动视频学习的代码来,你就说神奇不神奇就完毕。

那要是说不同的学习网站,坚信是要重新让OpenClaw进行学习,需要重新写代码,因为每个网站的学习列表坚信不是一个模板,怎么办呢,视频播放页坚信都是大差不差的,那我只需要惩办弹窗就不错了,以上这段代码即是我让OpenClaw我方学习、截屏、弹窗惩办不断总结出来的第一段代码,雷同我如故看不懂,但是它就能惩办视频播放中暂停、弹窗、领导等多样决策,包括你能肉眼可见内部它至少陈列了4种惩办机制,举例1.径直找“连接学习”的按钮,2.找详情/阐述类按钮,3.找关闭按钮,4.尝试按ESC,包括背面的代码还泄露它还能及时检测视频播放页的程度条是否在股东也即是有莫得出现不测暂停,那要是暂停了它就会自动连接股东(播放视频)。

尽管代码看不懂,但是内部的汉文解释语我如故能看懂的,包括这段代码(我保存为了learn-v4.js),后续你连OpenClaw都无用运转,只需要在视频播放的时候,用CMD敕令径直输入:“node learn-v4.js”(输入时不需要引号),它就不错及时监测并惩办弹窗了,额外于你即是个法度员而且你如故编写出来一段代码,完好意思自动运转。

那这点就很可怕了,宇宙虽然不错举一反三,即是你不会你不懂的场合,无用像过去问豆包,豆包告诉你按序,你我方一步一步摸索去作念,咫尺是径直交给OpenClaw,只好予以它实足的权限,它就不错替你去摸索去作念,要是中间发生造作,它的确能像一个东说念主像一个法度员一样我方去找Bug在哪,造作在哪,为什么莫得推论下去,它我方会一步一步找造作矫正造作,最终朝着或者完好意思惩办的效果走下去,这是OpenClaw最高大的场合。

除此以外,OpenClaw的Skill斥地者、嗜好者们,每天都在参谋出新的技能,来简易宇宙我方考验AI的时刻,举例我之前让OpenClaw尝试怒放自带浏览器,登录我提前输入过账号密码的自媒体网站,让它来完成征集当天科技、数码、汽车新闻资讯的内容,并我方找配图,完成内容发布,以此来惊奇我账号的活跃度,保持日常更新。
那要是你也想作念,坚信也得重头熟练你我方的OpenClaw AI,咫尺不需要了,为啥,因为有斥地者们如故分享出了本日头条的Skill,你只需要告诉OpenClaw:“给我安设本日头条发布技能,安设地址在:clawhub.ai/skill/toutiao-publish”(此处略去https因为有的平台不让带超联贯),你致使都无需怒放这个技能网页去下载zip包,OpenClaw会我方去扒网页并我方下载何况安设,你的确不错把它知道为是一个后台打工的牛马,它也的实在确在推论你的试验敕令。
不错说,有了OpenClaw之后,一个普通东说念主也不错像那些IT法度员大佬一样畅游互联网IT圈,让我方也形成一个“编程大佬”,竣事某些方面的职责任务自动化,让科技、数码、汽车等多个界限的自媒体更好地运营我方的互联网账号,保持账号的日更和活跃度,那比拟豆包、DeepSeek等传统AI,OpenClaw不问可知的让我的职责生涯有了更快的晋升,要是宇宙有风趣,也不错试试零刻SER10MAX+OpenClaw的玩法,举一反三,多样可能性恭候你去挖掘!
(临了,领导宇宙本文仅行动OpenClaw使用提供想路,请勿用于监犯用途,视频学习乃是说明/公司为你个东说念主作事技能或者其它方面涨教会晋升技能用的BET365体育官方网站,请宇宙手动不雅看负责学习,不要依赖于OpenClaw脱离学习的初志,祝宇宙职责告成身体健康)。
开云(中国)KaiYun体育官网
备案号: